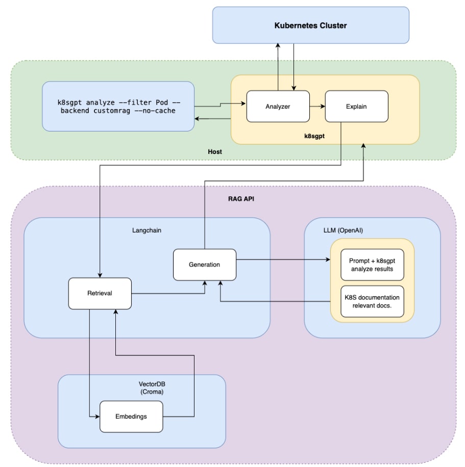
How It Works
Here’s what happens under the hood:
- K8sGPT analyzes the cluster.
- As part of explain it sends an HTTP request to the RAG API.
- The RAG API retrieves relevant context/documentation from the vector database via LangChain.
- OpenAI processes the prompt, combining the analyze results and relevant documentation.
- K8sGPT displays accurate, contextualized troubleshooting insights.
Next Steps & Future Improvements
This system is already a powerful Kubernetes troubleshooting tool, but here’s how it can be improved:
- Deploy K8sGPT as a Kubernetes Operator to provide continuous monitoring and proactive alerts.
- Self-host an open-source LLM to reduce API costs and improve data privacy.
- Measure accuracy to minimize hallucinations and validate recommendations.
- Enable auto-remediation by integrating K8sGPT with Kubernetes controllers for self-healing clusters.
- Adopt the Model Context Protocol to standardize LLM context-sharing across tools.
- Package the solution as a SaaS product for small business with limited access to DevOps and SRE teams.
Conclusion
We’ve built a fully functional RAG system that enhances Kubernetes troubleshooting by combining:
✅ Kubernetes documentation embeddings
✅ A REST API powered by LangChain
✅ K8sGPT’s diagnostic capabilities
This combination makes Kubernetes issue resolution faster, more accurate, and grounded in official knowledge. With further development, this can evolve into a production-ready tool for SREs and platform engineers.